Organigrama de La Vereda, S.A.
Explora Nuestra Estructura Organizativa
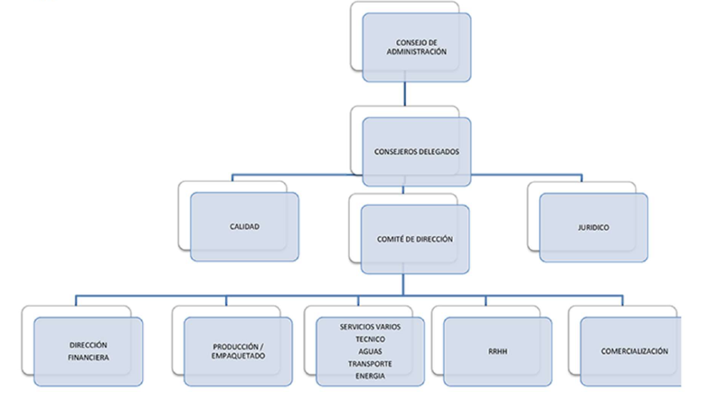
“La Vereda, S.A.” se enorgullece de una estructura organizacional bien definida y eficiente, diseñada para optimizar nuestras operaciones y facilitar la gestión clara de todos los niveles de la empresa. Nuestro organigrama visualiza la jerarquía interna y la interrelación entre los diferentes departamentos, asegurando transparencia y eficacia operativa.
Retribución de los Directivos:
- Presidente Consejo Administración D. Francisco M. Peñate Alvarez 53724,82.-€
Estudios ULPG Administración de Empresa - En relación a la contratación de menores, la empresa no Ɵene contrato con
menores y no existen en la empresa.
Detalles del Organigrama
El organigrama de “La Vereda, S.A.” ilustra la alineación y distribución de roles dentro de nuestra organización:
- Junta Directiva: Liderada por el Presidente y compuesta por miembros clave que toman decisiones estratégicas para la dirección de la empresa.
- Dirección Ejecutiva: Incluye al CEO y a los directores ejecutivos de áreas críticas como Finanzas, Operaciones, Recursos Humanos, y Marketing.
- Departamento de Agricultura:
- Dirección de Cultivo: Encargada de supervisar todas las actividades agrícolas y el mantenimiento de nuestros estándares de calidad.
- Investigación y Desarrollo: Focalizado en innovar y mejorar las técnicas de cultivo y producción.
- Departamento Comercial:
- Ventas Nacionales e Internacionales: Responsables de la estrategia comercial y la expansión de mercado.
- Marketing y Publicidad: Desarrolla campañas para promover nuestra marca y productos.
- Departamento de Operaciones:
- Logística: Maneja la logística de distribución desde la cosecha hasta los puntos de venta.
- Calidad: Asegura que todos los productos cumplan con los reglamentos de calidad y seguridad.
- Recursos Humanos:
- Administración de Personal: Gestiona la contratación, capacitación y bienestar del personal.
- Desarrollo Organizacional: Foca en el crecimiento profesional y personal de los empleados.
Navega Nuestro Organigrama
Para una visión más detallada de nuestra estructura organizativa, visite nuestro organigrama interactivo en línea. Este recurso visual te permitirá entender mejor cómo cada departamento contribuye a nuestro éxito colectivo.
